|
前 言 《常州高新区(新北区)国民经济和社会发展第十二个五年(2011—2015年)规划纲要》,是在全区上下全面贯彻落实党的十七届五中全会精神、深入学习实践科学发展观、积极应对国际金融危机的背景下编制完成的。编制和实施好“十二五”总体规划,对于我区牢牢把握本世纪头20年重要战略机遇期、加快建设国家创新型科技园区和现代化新城区、迈向基本现代化、实现经济社会发展的新跨越具有重大而深远的意义。本纲要在对全区发展基础、发展形势深入分析的基础上,提出了“十二五”期间全区国民经济和社会发展的指导思想、奋斗目标、发展重点和主要任务,是各专项规划和年度计划制定的主要依据,是我区创建国家创新型科技园区和率先基本实现现代化的行动纲领,是政府履行经济调节、市场监管、社会管理和公共服务职责的重要依据。 第一章 发展基础与背景 “十一五”以来,全区上下紧紧围绕加快“两个率先”和实现富民强区目标,坚定不移实施“科教兴区、城市化、经济国际化、可持续发展”四大发展战略,积极应对和克服金融危机影响,社会生产力快速发展,综合实力明显提升,人民生活日益改善,经济社会发展质量和水平不断提高,“十一五”规划确定的各项主要目标和任务基本完成。 一、“十一五”发展评估 经济保持快速发展,综合实力不断增强。“十一五”期间,地区生产总值年均增长25.3%,到2010年总量达到500亿元,人均GDP按户籍人口计算达11.1万元,按常住人口计算达8.48万元。地方一般预算收入达到56.1亿元,完成全社会固定资产投资五年累计达到1445亿元。
结构调整升级步伐加快,产业竞争力显著提高。 三次产业结构从“十五”末的3.4:71.3:25.3调整为2010年的2:67:31。2010年末高效农业面积3467公顷、设施农业面积567公顷,建成千亩农业园。装备制造、新能源、新材料、电子信息、生物医药等五大产业规模以上企业完成销售收入1098亿元,占全区规模以上企业销售收入比重达到81%,年销售收入超亿元企业达到247家。服务业增加值年均增长30.6%,到2010年达到155亿元,新型商业街区建设全面推进,环球恐龙城荣膺常州首家国家5A级旅游景区,创意产业基地已集聚400多家软件、动漫、网络游戏企业,2010年营业收入突破100亿元。
自主创新能力增强,创新型科技园区建设全面推进。建设创意产业园、光伏产业园、生物医药产业园、新能源车辆产业园等创新载体,建成省级留学人员创业园和省级三晶信息技术孵化器等专业孵化器,孵化成功78家产业化企业。到2010年底拥有新标准认定高新技术企业189家,在全省县、区级中仅次于苏州工业园,位列第二位。规模以上高新技术产业产值达到860亿元,占全区规模以上工业总产值比重达62%。建成市级以上工程技术中心68家,院士工作站13家,外资研发机构22家,博士后科研工作站2个,承担市级以上科技计划项目累计756项,争取上级科技经费6亿元。共申请专利7865件(授权4865件),其中发明专利1164件(授权255件)。 对外开放取得突破,园区承载能力显著提高。“十一五”期间新批工商登记注册外资53亿美元,实际到帐外资32.3亿美元,累计批准外商投资企业356家,批准总投资1000万美元以上外资项目117个,实现进出口总额286亿美元。美国盖茨、特雷克斯,法国瓦卢瑞克,德国迪芬巴赫,日本铃木、电装,韩国现代液压,香港华润等一大批国际著名大企业相继进区落户。园区载体建设强势推进,形成出口加工区和滨江化工集中区、环保产业园、机电产业园等产业明晰、分工协调的专题园区,园区形态开发、产业发展和功能完善得到深入推进。2010年园区办、新北工业园区、出口加工区三大专题园区全年完成工业总产值651亿元,占全区工业总量的38%。
城市化推进取得重大进展,现代化新城区雏形初显。城镇建设五年累计投入230亿元,系统化、现代化基础设施建设不断完善。先后完成高新区(新北区)区域协调战略研究、重大交通设施组合效应研究、高新区(新北区)发展战略规划以及北部新城、高新商务中心区、中华龙城创意产业基地、高铁场站及周边地区、府西飞龙片区等重点地段规划和城市设计,完成了“三大两新两特”产业空间布局规划以及各镇总体规划、镇区详规、新农村村庄建设规划,在全市率先实现了城乡规划的深度全覆盖。基础设施“西接空港、北沿长江、两城一带、轴向推进”,先后实施两高两铁、机场改扩建等重点交通工程,完成了S338省道东段扩建、S122省道、新S338省道改线等总长35公里的对外公路,以及玉龙路、赣江路、创业路、东海路、黄海路、黄河西路、飞龙路等骨架道路和云河路、南湖路等配套支路工程。BRT高新区(新北区)段和“村村通公交”全面建成投运。改造县乡公路70公里,改造建设镇村道路320公里,总长度达到555公里,重建农桥105座,加固整修农桥25座,基本形成了镇村道路村村通(行政村),镇村道路灰黑化,镇村道路交通网络化。全面完成了“一路三河”绿化工作和“十大绿化工程”,组织实施了一批绿化美化亮化工程,完成了高速公路道口环境改造、通江大道环境综合整治以及S338和S239省道绿化,建成飞龙体育公园、新区公园、市民广场并对居民开放,高铁生态公园、高铁广场绿地全面推进建设,累计增加绿化面积1800公顷。 社会事业和保障体系更加完善,民本民生显著改善。坚持把民本民生作为一切工作的出发点和落脚点,全面构建向民生倾斜的公共财政体系。免除中小学义务教育学杂费,新建、改扩建中小学、幼儿园51所,创建省三星级高中3所,省优质初中、优质小学、优质幼儿园共39所,引进二十四中等优质教育资源5所,建成江苏省普及高中阶段教育先进区、幼儿教育先进区和教育基本现代化区。新建新北人民医院,新建改造孟河、西夏墅、罗溪、薛家、龙虎塘、安家、魏村等一批卫生院,创建51个示范社区卫生计生服务站,创建省、市示范社区卫生中心共9个,省、市级卫生村71个,成为全国农村中医工作先进区,薛家镇、西夏墅镇分别成为“国家卫生镇”和“江苏省卫生镇”。区文化艺术活动中心建成开放,建成村(社区)标准文体活动室155个,在省十七届运动会上获得42.75块金牌,位列省辖市46区金牌榜第三名。全力推进人口计生优质服务体系建设,先后被评为全省、全国计划生育优质服务先进单位。城镇居民保障制度实现全覆盖,城镇职工三大保险参保率和新型农村养老保险覆盖率均达到97%以上,全区被征地农民全部纳入基本生活保障体系,实现低保标准城乡一体化,新型农村医疗保险征缴率达到100%,人均筹资标准提高到260元。2010年城镇居民人均可支配收入达26270元,农村居民人均纯收入达到12499元。
环境保护和生态建设力度加大,可持续发展能力不断增强。建成4万吨/日西源污水处理厂,并先后完成3万吨/日江边污水处理厂和西源污水处理厂提标改造。实施乡镇集中居住区污水收集系统建设工程,实现全区三个小康水质考核断面水质指标年平均达标。环境综合整治和节能减排成效显现,化学需氧量、二氧化硫排放总量提前两年完成下达的目标任务,万元地区生产总值能耗下降20%以上。“化工行业专项整治”三年目标两年完成,龙虎塘区域化工厂全部搬迁,实现滨江化工区封闭式管理。完成三井河、柴支浜和沿江区域水环境综合整治,柴支浜流域140家企业实现雨污水管网分流。完成滨江化工区71家企业和西夏墅纺织工业园23家企业“一厂一管”管网改造。开展沿江地区第二轮大气环境综合整治,区域水环境质量和大气环境质量得到明显提升。实现垃圾收集全覆盖,全区157个村,其中88个村达到“三清一绿”目标,21个村达到“五化三有”标准。全区6个镇通过全国环境优美镇省级考核验收,创建2家省级生态村、29家市级生态村、6个生态园林乡镇、4个生态园林居住区、10家生态园林单位。
重点领域改革深入推进,体制机制不断创新。按照“区政合一、职能分开、各有侧重”的要求,调整完善高新区(新北区)管理体制和运行机制,推行“六统一、三分开”的工作机制,区级机关全面推行“双聘制”改革。建立专题产业园区与镇、街道“共建共管、利益共享”管理机制和运行机制。进一步理顺了商务(招商)局与镇(街道)、园区的关系,明确区企业投资服务中心与区、镇两级招商机构的职责分工,实现项目信息、推进、服务上的互通共管。推进部门预算改革,实行国有企业财务总监委派制度。不断完善以常高新集团、龙城旅游控股集团为主要载体的投融资平台,基本实现投融资运作的市场化、集中化,促成全区投融资机制的良性循环,成功发行“2007、2009常高新债”。农村“三大合作”改革试点工作有序推进,集体资产得到了保值增值。城乡最低生活保障制度进一步健全,完善了低保标准自然增长机制和农村困难群众基本生活消费价格动态补贴机制,逐步实现农村低保和城镇低保并轨。建立全区新型农村社会养老保险基金,逐步提高参保覆盖面,巩固完善了新型农村合作医疗保险制度,建立以政府补助为主、个人合理负担的筹资动态增长机制。
总体来看,高新区(新北区)“十二五”的发展还面临着总量突破和结构优化双重压力,具体问题包括: 经济总量仍然偏小。经济总量与无锡高新区、苏州高新区等先进地区相比,仍然偏弱。 经济结构有待优化。经济结构以工业为主,且第二产业中传统产业比重过大,高新技术产业比重偏低。从第三产业内部结构看,以商贸、餐饮等消费性服务业为主,而生产性服务业,如现代物流、信息服务、技术服务、中介服务等现代服务业发展水平滞后。
自主创新能力、城市化水平有待提升。创新能力不强,自主知识产权和自有品牌偏少,人才支撑能力不足,环境与资源制约突出;城市功能还不完善,城市建设、管理水平仍需提升;维护社会稳定和谐压力加大,利益诉求不断提高,社会事业发展还不能满足人民群众日益增长的需求。 二、国内外背景 “十二五”时期仍然是加快发展的重要战略机遇期,把握难得的机遇,化解潜在的风险,对推进我区“十二五”经济社会又好又快发展具有重要战略意义。国际经济环境发生了重大变化,但总体上机遇大于挑战。国际金融危机影响深远,世界经济增长速度减缓,全球需求结构出现明显变化,围绕市场、资源、环境、人才、技术、标准等方面的竞争更加激烈,我国发展的外部环境更趋复杂。同时,金融危机进一步检验和确认了新兴经济体抗危机的能力和持续增长能力,新兴经济体的产业吸引力进一步增强。这将给高新区带来巨大的机遇,可以更大范围、更大规模和更高层次上集聚外部要素。国内发展动力正在切换,重心正在转变。我国工业化、信息化、城镇化、市场化、国际化深入发展,国际金融危机加速了国内经济发展转型步伐,经济结构调整、科技进步和创新、民生保障和改善、资源节约型环境友好型社会建设等成为发展主要方向。近30年的经济高速增长,社会结构和利益格局发生了深刻变化、公共需求急剧增长,民生改善成为一切社会经济发展工作的出发点和落脚点,重点将在调整国民收入分配结构、推进公共服务均等化方面取得实质性进展。综合判断国际、国内和区域形势,“十二五”全区将进入以国家创新型科技园区建设为核心的转型发展关键时期,以北部新城建设为核心的高水平现代化城市建设的关键时期,以民生、民本、民富为核心的构建幸福和谐社会的关键时期。
第二章 发展战略和预期目标 一、指导思想 全面贯彻落实党的十七届五中全会精神,以邓小平理论和“三个代表”重要思想为指导,以科学发展观统领经济社会发展全局,以促转型为主线,以惠民生为根本,深入贯彻落实创新驱动、科教强区、城乡一体化、经济国际化、可持续发展五大战略,创新体制机制,集聚高端资源,增强经济发展的活力,提升城乡建设水平,提高社会建设的和谐度,努力建成国家创新型科技园区、新兴产业引领发展区、生态宜居的现代化新城区。 二、战略定位 国家创新型科技园区。以创建国家创新型科技园区为目标,建立和完善创新环境和创新网络,全力推进光伏、创意、生物医药、新能源车辆四个新兴产业专题园区建设,加快集聚创新创业型领军人才等高端要素,发挥高新区在创新型经济发展中体制机制优势,努力建成长三角领先、国内一流的国家创新型科技园区。 新兴产业引领发展区。坚持产业高端化发展的战略取向,着力推动从传统加工制造型经济向先进制造业和现代服务业经济互动发展转型。着力培育战略性新兴产业,提升优势传统产业。加快物流、创意研发、商务商贸等现代服务业发展,大幅提升生产性服务业的比重。打造光伏、创意等若干规模和水平居全国前列的产业基地,培育一批具有国际竞争力的世界级企业和品牌,成为面向全球引领常州未来发展的新兴产业高地。 生态宜居的现代化新城区。以实现全区民生幸福为目标,积极推动以经济功能为主的开发区向综合性新城区转变。以科学规划为引领,建设布局合理、设施先进、功能完善的城市服务体系,实现社会、经济、文化、科技、生活、环境等协调发展,努力建成有引领示范作用的经济繁荣、生活富裕、社会和谐、生态优美的现代化宜居新城区。 三、预期目标 “十二五”期间,经济社会发展的主要目标是:经济继续保持平稳快速发展, 地区生产总值年均增长16%以上,按常住人口计算,人均地区生产总值力争突破14万元;培育装备制造、化工新材料、光伏三个千亿级产业,产业层次不断提升;经济结构明显优化,服务业比重达到40%,力争达到45%。创新发展能力显著提升,增加研发投入,积极引进创新创业人才,大力发展高新技术产业,建成国家创新型科技园区。城市功能明显增强,城乡一体化进程加快推进,城市化水平达到75%。民生保障全面进步,保障体系更加完善,服务体系更加健全,治安状况进一步改善,和谐社会构建取得明显成效。人民生活更加富裕,城镇居民人均可支配收入和农村居民人均纯收入年均增长10%以上。生态环境质量进一步提升,建成国家生态工业园区。
四、发展策略 创新引领与产业现代化。与国家创新园区发展相适应,深度推进机制体制革新,营造适合各种资本、各种人才汇聚、融合的发展环境,激发活力。加快集聚创新创业领军人才,打造以企业为主体,产学研相结合,开放联合的技术创新体系。引领产业向现代化发展,不断提升装备制造、化工新材料等传统优势产业的产品结构,积极发展新能源、新医药等高新技术领域,积极承接国际服务业转移,做优做强物流、工业设计、中介咨询、金融商务、创意研发等生产性服务业,抢占未来产业发展制高点。 民生幸福与新型城市化。坚持以民生改善为根本的发展理念,着力提高低收入群体的收入水平,扩大中等收入群体比重,积极发展先进文化,大力发展科技、教育、医疗卫生、体育等各项社会事业,不断提高群众的生活水平、生活质量和幸福感,实现基本现代化。积极探索创新户籍、社会保障、住房、土地流转、行政管理等制度,着力发展服务业,加快农业人口市民化进程,实现由形态城市化向功能城市化的转变,提高城市化水平。 生态文明与现代化新城。以创建国家生态工业园区为目标,加快产业结构调整,推动经济发展方式转变,注重污染源头治理和环境管理机制创新,推进科技进步,形成节地、节水、节能和减少污染的生产模式,以生态文明建设促进可持续发展。加快重大基础设施建设,加快推进高铁枢纽、文化娱乐、旅游创意、生态宜居和商务办公等功能载体建设。不断提升城市服务功能,大力引进商贸物流、金融商务等现代服务业项目,建成常州乃至长三角重要的综合交通枢纽、现代服务业集聚区、创新创业基地和生态宜居的现代化新城区。
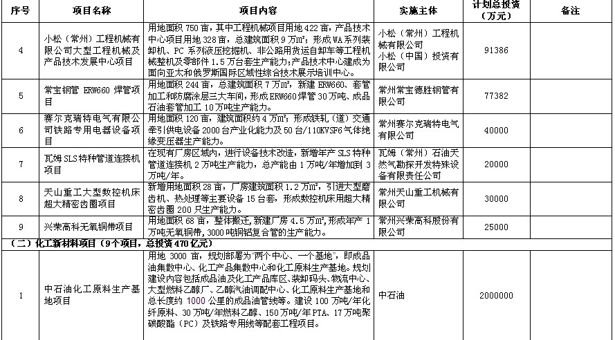
第三章 现代化产业体系与发展保障 以转型升级为总目标,以创新创业、招商引资、项目推进为抓手,大力发展先进制造业和现代服务业,不断提升都市农业、传统制造业和传统服务业,形成结构优化、技术先进、清洁安全、附加值高、吸纳就业能力强的现代化产业体系。 一、加快发展先进制造业 继续发展装备制造、化工新材料两大支柱产业,积极壮大光伏、创意、生物医药、新能源车辆四大新兴产业,改造提升汽摩配、刀工具等特色产业,不断调整产业和产品结构。到2015年,50亿元以上骨干企业达到20家,其中100亿元以上领军企业达到10家。 实现两大支柱产业量质齐升。 ——装备制造业。以机电产业园为依托,围绕小松大型工程机械及产品技术发展中心、常林智能化工程机械和高档次结构件生产基地、现代大型工程机械扩能等重大项目的实施,做大做强道路工程机械、挖掘机械、装载机械、智能施工机械、市政工程机械等成套产品及配件,实现规模化、专业化生产;以瓦卢瑞克曼内斯曼大口径厚壁无缝钢管、常宝钢管ERW660焊管、瓦姆SLS特种管道连接机等项目为基础,培育形成一流的石油化工成套设备以及金属冶炼轧制成套设备生产基地;以智能电网产业园的开发建设为载体,以国网电力科学研究院、太平洋电力设备、天山重工等企业为核心,大力引进行业龙头企业以及研发检测机构,重点发展特高压及特种变压器、风力发电设备、高低压电力开关、智能断路器、电缆及配套材料,形成整体配套,构建智能化电力设备产业。到2015年,装备产业实现销售收入达1000亿元以上。 ——化工新材料。以中石油常州材料基地项目建设为契机,重点开展苯、甲苯等基本有机化工原料的衍生综合利用和新产品生产,形成基础原料及石化产品群。加快忠信玻璃基布、华润聚酯切片、新日化学苯乙烯、正大化工甲醇制造烯烃和宏发纵横等一批新材料项目的实施,大力发展高性能基础材料、合成材料,大力推进航空航天用新材料,打造新材料产品群。严格控制中间体、染颜料、粘接剂等规模小、污染大的小化工产业发展,逐步向重化、石化方向实现产业转换。2015年,力争实现销售收入1000亿元以上。 力争实现四大新兴产业创新引领。 ——光伏产业。依托光伏产业园,以天合光能为领军企业,以薄膜电池和后端系统集成为发展方向,加快高效太阳能电池和光伏组件生产项目建设推进,加快建设协鑫光伏太阳能级及电子级多晶硅片、宝丰新能源光伏发电并网逆变器、有则科技太阳能硅片以及华美光伏玻璃等配套延伸项目,到2015年形成具备6.5GW的光伏电池和组件生产能力,核心企业年产值突破600亿元,光伏产业销售收入1000亿元以上。 ——创意产业。加大具有自主知识产权、自主品牌和高增值能力的软件企业引进和扶持力度,重点发展为先进制造业配套服务的嵌入式软件,引导区内企业积极运用嵌入式软件加快技术改造和产品升级,培育嵌入式软件产业集群。加快发展动漫、网游、国际服务外包、设计服务等创意产业。继续办好动漫艺术节,并带动相关会展业的发展。到2015年,实现销售收入300亿元。 ——生物医药。加大生物技术药物及试剂、小分子药物及制剂、医用材料及医疗器械、现代中药、生物技术食品及添加剂等产业引进力度。以千红生化、太平洋美诺克、常茂生物、方圆制药等重点企业为核心,形成新型生化酶、抗体靶向药物、生物诊断试剂、抗生素等产品的规模化生产;培育壮大康辉、康迪、奥斯迈等医疗器械企业,创建高端医疗仪器和医用材料产业聚集地。加快给药系统研发、生物检测中心、多肽药物研发、分离纯化技术等平台建设。大力推进常州生物医药孵化器建设,实现入园在孵企业70家。到2015年,实现销售收入300亿元。 ——新能源车辆。以东风汽车、黄海汽车混合动力客车等重点项目为核心,加快新能源车辆的研制开发,实现微型电动车辆产业化;围绕高博能源新能源电池材料项目,加快引进天津力神、神州巨电、比亚迪、汇能科技等知名动力电池生产企业。到2015年,建成混动和纯电动公交客车、电动公用工程车辆、电动摩托车、动力电池成组及相关产业链研发生产基地,实现新能源车辆销售收入300亿元。 推进特色产业整合提升。 ——汽摩配。充分发挥孟河“中国汽摩配名镇”效应,推进汽摩配件技术创新化、产业集聚化、管理现代化、资源集约化发展,着力建成国内成熟的汽摩配件优质产业集群区。 ——刀工具。充分发挥西夏墅“中国工具名镇”效应,鼓励企业与科研院联合、搭建产学研合作平台,增强企业科技创新力度,重点提升新型刀具材料和新产品开发能力;鼓励企业间整合和重组,培育大型龙头企业,提升品牌影响力。 二、大力发展现代服务业 服务于制造业发展、服务于现代城市功能完善,围绕“三突破两提升”,到2015年,服务业增加值达到400亿元,力争450亿元,服务业增加值占GDP的比重达到40%,力争达到45%。 ——突破发展文化创意产业。以创意产业基地为载体,大力发展创意设计、动漫游戏、影视传媒、数字出版、工艺美术等产业。“十二五”期末,文化创意产业占地区生产总值比重达到10%。 ——突破发展旅游业。以“中华龙城”为品牌,放大中华恐龙园5A级旅游景区优势,重点发展旅游休闲、主题游乐、创意研发;整合华夏工艺美术产业博览园、小黄山、齐梁文化等文化旅游资源;以恐龙谷地热温泉资源开发、三江口文化娱乐综合体建设为载体,整合养生资源,挖掘孟河医派传统中医保健文化,培育品牌,扩大辐射,打造休闲养生胜地,尽快形成大旅游发展格局。 ——突破发展生产性服务业。抓住北部新城建设契机,重点发展为现代制造业配套服务的金融证券、财务法律、商务咨询、广告创意等商务服务业。积极发展自主研发、产品设计、技术交易及评估咨询、知识产权管理、质量技术监督等科技服务业。积极推进现代服务业研究院、现代农机装备研究院等服务平台建设。大力发展软件和服务外包、电子商务、电子政务、数字电视、基于互联网的增值服务等信息服务业。建立完善金融体系,积极提升创业投资,加快发展产业投资基金,加快发展金融服务业。 “十二五”期末,生产性服务业占服务业增加值的比重达到60%以上。 ——提升发展房地产业。优化房产开发与供应结构,加快商务楼宇开发,推进住宅产业现代化,鼓励节能省地生态型住宅开发,加快居住区生活商业圈整体开发,加大保障性住房建设力度,支持居民自住和改善型住房消费,积极打造品位高尚、功能完善的现代化住区。 ——提升发展商贸流通业。加快启动高铁片区商业商务功能建设,积极推进通江中路新型商业街区建设,重点引进国际国内著名酒店、购物中心、大型超市、专卖店、折扣店等现代商贸企业,积极鼓励区内传统服务业企业升级改造、创星上级、提升管理水平,引导企业走品牌化、连锁化、信息化、集团化发展道路。以常州综合物流园区、常州临港物流园区两大物流中心项目为支撑,重点发展石化、塑料、金属等专业配送、枢纽转运型现代物流业,力争在“十二五”末打造成长三角区域物流基地。 三、积极发展现代农业 围绕农业发展、农民增收、农村和谐稳定的大局,以孟河、西夏墅万顷良田建设和省双百万亩工程实施为重点,运用信息技术,建设集农产品生产、加工、营销、服务于一体具有经济、生态、文化多种功能的现代都市农业体系,促进全区传统农业加快向现代都市农业转变。到2015年,建设高标准农田面积9万亩,其中高效农业面积6万亩,设施农业面积2万亩;开发无公害农产品60只,绿色食品30只;建成万亩综合性农业示范园1个,千亩以上农业园5个,各类农业生产专业园30个,休闲观光农业园20个;培育省级龙头企业2家,市级龙头企业5家,区级龙头企业10家。 四、强化载体、优化产业布局 大力推进四个新兴产业园区建设。 ——光伏产业园。总规划用地面积约11平方公里。整合天合光伏产业园、龙虎塘街道及三江口产业和城市资源,以世界顶级企业总部区、千亿级产业基地和“产、居、商、旅”综合性城区为目标,建设光伏生产区、产业配套区、三江口综合区、龙虎塘综合区四大功能片区,实现光伏产业园从单一工业区向一流宜业宜居综合区转变。同时,以天合光能“国家光伏科学技术重点实验室”为基础,重点推动“高性价比电池材料、高性价比电池、高效高可靠组件、功能和建筑一体化组件和系统”四个研究方向,组织与国内多家科研院所、高等院校开展技术合作,提升光伏产业园整体技术实力水平。 ——创意产业园。总规划面积约8平方公里。以中华恐龙园为核心,东经120大道为轴线,围绕“创意产业”、“主题旅游”、“时尚居住”三大板块,形成融创意产业、休闲旅游、时尚消费、生态居住为一体的长三角一流宜业、宜居、宜游、宜文的生态文化创意产业集聚区。到2015年全面完成创意软件园区、创意数码港、创意教育中心和创意120产业带等四大园区建设,形成150万平方米的产业用房规模,培育重点骨干企业60家以上,力争5家以上企业成功上市。 ——生物医药产业园。总规划面积约11平方公里。加快推进薛冶路、辽河路、春江路、玉龙路等园区主干道路建设,配套完善供热管网、供电线路以及相关给排水、通讯、燃气等设施,为生物医药项目的落户提供有力支撑。大力引进具有自主知识产权的生物医药高新技术企业,积极推进生物医药研发中心、加速器等公共服务平台建设,不断完善园区功能,加快建设特色鲜明的生物医药产业集聚区。 ——新能源车辆产业园。总规划面积约13平方公里。按照“一个生产制造基地、两个公共服务平台(公共管理服务平台和公共技术服务平台)、一个空港新城特色小镇”的总体功能结构布局,打造全国重要节能与新能源车辆产业园区。加快推进常林股份、高博能源等重点项目竣工投产;开展产业招商,加大对电池、电控、电机等核心部件配套企业的引进;加快黄海汽车新能源车辆研发展示区建设,打造产品展示和市场推介新阵地;推进新能源汽车研发平台的引进和建设;充分利用国家对节能和新能源汽车示范推广的专项政策,探索电动公交车运营的新模式。 着力打造两大支柱产业带。 ——黄河路装备制造产业带。结合新能源车辆产业园建设,沿黄河路东西延伸,重点发展先进装备制造、新能源汽车等新兴产业。加大大项目引进力度,提高产业技术层次,延伸产业链,做大产业总量;以技术创新为核心,提升企业创新能力和产品技术含量。 ——沿江化工新材料产业带。优化调整化工区空间布局,积极整合滨江化工区产业资源,确定芳烃、氯碱、烯烃三条主产业链。严格项目进区门槛,除行业领军型企业外,原则上不再引进新的化工项目,加快淘汰技术落后、污染严重的小化工企业。提升公共管廊、物流运输等基础设施建设,推进循环经济发展,加大环境保护投入力度,建设现代化环境友好滨江化工城。 提升两个特色产业园区。 ——孟河汽摩配产业园。与中国汽车摩托车零部件总公司合作,重点推进工业东区汽摩配产业基地建设。 ——西夏墅刀工具产业园。建设江苏省机械零部件和刀工具检测中心,重点引进高新技术材料研发企业和制造企业,推进刀工具专业市场建设。 建设三大旅游聚集区。 ——环球恐龙城。以中华恐龙园和创意产业基地为核心,以恐龙谷温泉、恐龙大剧场、香树湾大酒店和三河三园为配套,按照建设大型旅游休闲社区的目标,加快新型旅游业态开发和布局,重点推进数码港、动漫谷、时光城、养生天地以及迪诺水镇等项目建设,将环球恐龙城打造成为集创意研发、旅游商贸、休闲文化、品位居住为一体的大型旅游休闲社区。 ——薛家文化旅游休闲区。以薛家艺博园为核心,重点构筑民间工艺美术产业平台,积极吸引民间工艺美术企业集聚,打造民间工艺美术产业市场集群、江苏民间工业美术基地。到2015年,形成特色商业街区、特色风景旅游区、文化创意展示区和文化传媒集结区等四大街区,争创国家4A级文化旅游区。 ——小黄山生态休闲区。围绕小黄山原生态山水资源,保护林地、湿地,完善 “一带、八区”整体规划,结合孟河“齐梁故里”历史底蕴,完善旅游商业策划和品牌宣传,为开发建设 “齐梁文化”生态休闲区奠定基础。 打造两大商务商贸板块。 ——常州金融CBD板块。结合常州工学院搬迁,高端谋划搬迁地块商业开发,依托周边地区人口密集、社区发展成熟,特别是与常州市行政中心、体育文化中心相邻优势,推进高新商务中心建设,重点发展金融、商务、信息中介等现代服务业,打造常州金融CBD。 ——通江中路新型商业街区板块。依托通江中路商务带现有发展基础,完善城市基础设施配套,配合建设主体招商,开发建设丰臣国际商业广场、月星国际MALL、万达广场等一批大型城市商业综合体,提升城市市政、文化、商业、商务办公等功能,将通江中路打造成常州标志性商业街区。 打造两大物流园区。 ——常州综合物流园区。发挥铁、公、水、空综合交通优势,以诚通物流、万商商贸城为核心,构筑区域物流采购与分拨平台,努力将常州综合物流园区融入长三角地区乃至全球制造业、商贸流通业的供应链中,打造面向全球的长三角著名的综合物流基地。 ——常州临港物流园区。以录安洲港口物流园区为重点,充分发挥一类开放口岸优势,依托港口码头、化工储罐区、龙成钢材市场,逐步成为常州市及周边地区提供大宗生产资料物流服务的综合物流园区。 高标准建设现代时尚宜居板块。 按照现代化新城区建设标准,大力开发和建设集居住、生活服务、商业休闲为一体的现代化社区综合体项目,提升城市居住环境,吸引高层次人才。重点建设创意文化旅游功能区、天合太阳城功能区、高铁场站功能区、飞龙生态宜居功能区等现代时尚宜居板块。 五、产业发展保障 强化体制机制创新,凝聚力量提高管理和服务水平。推进高新区管理职能的转变,强化对创新活动的支撑和导向作用,成为区域创新发展的服务者、参与者和监管者。大力创新用人制度、薪酬制度、管理制度。完善“一委(创意产业基地管委会)三办(光伏、生物医药、新能源车辆三大专题园区)”管理机构和工作班子,推进园区、镇(街道)管理体制创新,探索以“块”为主的管理模式,加快形成各专题园区与各镇、街道优势互补、合理分工、相互支撑的发展形态。完善技术研发、创业孵化、产学研合作、人才引进等方面政策,切实提高政策实施的有效性,建立适应市场经济条件和创新型科技园区建设要求的管理体制。 加快投融资体系建设,培育和助推高成长企业。通过资金注入、资产整合、业务拓展和金融创新等手段,打造金融投资集团。吸引各类资本,大力培育和引进境内外资深投资管理公司设立风险投资机构和产业基金公司,给予配套资助和各种扶持。创新投融资服务产品,探索和建立科技银行、统贷统还、集合债券、信托计划、信用保险、贸易融资和设备租赁等金融产品和服务,满足各类、各层次产业发展需求。引导民营企业股权改革,搭建由投资人、投融资机构、券商和企业积极参与的投融资合作对接平台,推进民营企业上市进程,增强民营企业的发展后劲。 加快公共创新平台建设,促进大中小企业共同发展。进一步构建生物技术、信息技术、机电装备等专业孵化器,打造光伏、创意产业、生物技术和新能源车辆四大创新技术服务平台,对重点孵化企业实施导师制的创业辅导。构建以服务专业化、发展规模化、运行规范化的科技创新服务联盟,建立包括技术服务、知识产权、管理、融资、会展、人力资源、咨询等高端服务业在内的全方位的公共创新中介服务平台,建设科技企业“加速器”。依托河海大学常州分校、常州工学院等本地高校资源,积极引进著名院校、科研机构进区共建,建设集研发、孵化、服务于一体的科技综合体,形成开放共享平台和机制。充分利用在线协作技术,建立“常州虚拟高新区”,构建常州高新区虚拟研究院、创新驿站和政产学研合作在线社区,全面改善和提升园区创新网络。 加强对外开放与招商引资,鼓励资本融合。大力提升出口加工区对外开放承接功能,积极推进港区联动,将常州港的港口功能延伸至出口加工区。将招商引资列为全区经济工作的重中之重,外资、国资、民资并重,探索先进招商形式,开展规划招商、园区招商、产业链招商等多元化招商,全面提升引进项目质量,以投资强度和产出效益为主要评价标准,重点引进科技含量高、资源消耗少、环境污染小、带动能力强、经济贡献大的项目,突出招引世界500强、国内100强和央企的重特大项目,争取引进3-5家超亿、超5亿美元制造业龙头项目。提升出口产品档次,加快进出口贸易转型。加快“走出去”步伐,支持有条件的企业到区外收购研发机构、营销网络、知名品牌、原料基地以及上市融资,支持鼓励优势产业、优势企业在区外建立生产加工基地,转移过剩产能,开拓发展空间。 打造创业平台,引进培养创新人才。围绕重点产业集群建设,支持符合条件的科研机构和企业建设博士后工作站和院士工作站,加快海外高层次人才创新创业基地建设,为高端人才引进和创业构筑平台和载体。放大“831高层次创新创业人才培养工程”体制模式,积极引进海内外人才尤其是领军型海归人才来区创新创业。以区内各类载体为依托,充分利用区内外知名教育资源,培养高层次管理人才、复合型实用人才,造就一批优秀团队和知名企业家。在引进和培养高层次技术、管理、创业人才的同时,加大专业技术人才特别是理工类本科以上学历人员的培养和引进力度,全面提高基础性技术人才的层次和比例。 加大信息化与产业发展的融合,提高产业运行效率。全面提高信息化水平,推动信息化和工业化深度融合,推进信息技术在企业研发、生产、管理、营销等环节的创新应用,积极创建江苏省信息化和工业化融合示范区。加强重要信息系统建设,强化地理、人口、金融、税收、统计、教育等基础信息资源开发利用。以信息共享、互联互通为重点,大力推进电子政务网络建设,整合提升政府公共服务和管理能力。
第四章 城市化推进与生态建设 优化提升城市化布局和形态,加快城市现代化推进步伐,促进城镇资源的有效整合与重点区域的集中发展,建设现代化北部新城。切实控制和治理环境污染,加大生态建设力度,确保建成国家生态工业园区。 一、确立城市功能整体格局 着力推进以“一城三区”为基本框架的总体空间格局,率先确立区域中心地位。 做优做美“一城”。 强化北部新城(70平方公里)行政教育、商务商贸、创意研发、旅游休闲、高端居住等功能,建设市级行政商务中心、商贸商业中心、文化创意旅游中心以及高品质居住中心四大城市功能中心,促进高新区城市化功能转型。
做强做大“两大产业综合区”。紧紧围绕黄河路和滨江两大支柱产业带,依托常州综合物流园区、常州临港物流园区两大物流园区,整合区域内各专题园区以及春江、罗溪生活功能资源,构建园、镇共建互补模式,打造集产业发展、研发创新和生活居住配套为一体的黄河路和滨江两大现代化产业综合区。 做特“都市生态区”。以汽摩配和刀工具两大特色产业的改造提升和孟河、西夏墅两个特色小城镇建设为驱动,结合“万顷良田”生态观光农业板块建设,构建产业特色鲜明、城镇功能完善、绿色生态宜居的都市生态区。 二、完善综合交通体系 对外交通建设。建成泰州公路过江通道连接线、西绕城高速、京沪高铁及场站、122省道东连接线、238省道等干线通道和交通设施枢纽,推动常泰过江通道、城市轨道交通建设和常州机场建设工程。加快录安洲港区建设,实现录安洲港口年吞吐能力达到1500万吨。推进新孟河拓浚和德胜河三级航道建设。 城市交通建设。围绕“一城三区”,加快松花江路、嫩江路、赣江路等骨架道路和新龙二路、新科路等次干道路建设。推进区域性主干道以及核心区道路“白改黑”建设进程,同步实施功能、景观提升。积极开展镇村道路、桥梁改造提升,加快城镇交通一体化进程。加快区域协调,推进新三路、辽河路延伸与江阴市规划道路对接。 三、提高城市基础设施和管理现代化水平 按照现代化新城区建设要求,积极推进城镇一体的市政服务功能格局,提高城市管理水平。 高标准推进城镇一体化市政功能设施网络。积极推进公交优先,协调加快公交线路延伸和公交设施完善,在“村村通”的基础上逐步建立安全、快捷的现代公交网络。加快西部镇区燃气管网建设,积极推进汤庄变、新民变迁移和城区供电线路入地改造等工程实施。提升现有污水处理厂处理能力,推进城北污水厂迁建工程,新建配套污水收集管网136公里,城镇生活污水集中处理率达到80%以上。加强垃圾收集、中转和环卫基地设施建设,建设300T垃圾中转站,推进300T垃圾焚烧厂建设。加强防洪、排涝、城镇排水系统及相关民防工程建设,进一步完善防灾、减灾体系,全面保障经济社会发展。 进一步提升城市形象和人居环境。加快标志性工程建设,力争到2015年末形成“十大标志性公共建筑、十大标志性商业建筑、十大标志性居住小区”。推进高铁站区、区行政中心搬迁和常工院新校区等项目建设。加快“绿色新北”建设,不断提高城市绿地总量。大力实施公园增绿工程,加快三江口生态公园、新龙公园、高铁生态公园等公园绿地建设,人均公园绿地面积保持12平方米以上。实施西绕城高速、常泰通道连接线等门户道口绿化和京沪高铁、238省道、122省道等绿色通道工程,提升城市出入通道绿化环境。到2015年,新增绿地面积1350公顷以上,建成区绿地率保持36%以上。 进一步提高城市文明和现代化管理水平。健全城市管理体制,提高城市管理标准,进一步探索和完善城市管理领域综合行政执法模式,实现城市管理标准化、数字化、法制化和民本化。加快建设诚信新北,全面推进以政府信用为表率、企业信用为重点、个人信用为基础的三大信用体系建设,基本建立与全区现代化进程相适应的社会信用体系。积极推进社区建设,保障社区经费投入,理顺社区管理体制,加强社区基层社会事务管理职能。提升居民文明素养,大力普及公民基本道德规范、文明公约等准则,着力在公共秩序、文明出行、公共环境等方面实现明显提升,营造社会文明风气。 四、加强生态建设,加快建设资源节约型、环境友好型社会 以创建国家生态工业园区为目标,健全激励和约束机制,积极保护和提升生态环境,加快构建资源节约、环境友好的生产生活方式,增强可持续发展能力。 加大环境治理力度。加强污染源日常监管,确保175家重点监管工业企业污染物排放稳定达标率95%以上,环境空气质量优于Ⅱ级标准,噪声环境质量达到相应功能区标准要求,新孟河水质达到Ⅲ类要求,德胜河、藻江河水质达到Ⅳ类要求。落实减排目标责任制,强化污染物减排和治理,严格执行污染物排放标准和环境影响评价制度,主要污染物排放削减率达到10%(最终根据国家、省要求确定)。强化执法监督和施工现场监管,健全重大环境事件和污染事故责任追究制度。全面推进工业企业清洁生产,“十二五”末清洁生产示范企业达到90家以上。 大力发展循环经济。以装备制造、化工新材料、光伏新能源等产业领域的主导产品为重点,以产品生命周期全过程的资源使用和环境影响最小化为原则,引导产业关联的生态化转向。重点研究和开发生态工程技术、清洁生产技术、节能节水技术和再生循环利用技术,提高资源利用效率,大力推动具有环境无害化、资源再生与循环利用和资源节约型产业发展。逐步扩展农业、第三产业、生活等领域的资源再生利用,资源产出率达到国家要求。 提高资源集约利用水平。落实节约优先战略,全面实行资源利用总量控制管理。加大土地资源整理、复垦开发力度,加强土地用途管制和建设用地空间管制,确保9.92万亩基本农田不减少。坚持土地节约集约利用,严格按照国家建设用地控制指标供应土地,不断提高土地资源利用效率和效益,工业用地综合容积率0.9以上,综合建筑系数55%以上,投资强度不低于280万元/亩(外资35万美元/亩),产出强度不低于650万元/亩。充分挖掘存量建设用地潜力,每年度存量建设用地供应占年度供应总量比例不低于60%。推进天合光能、城北污水厂等中水回用工程实施,逐步提高水循环利用比例,建设节水型社会。推广先进节能技术和产品,发展低碳经济,单位地区生产总值能耗下降率达到20%(最终根据国家、省要求确定),单位地区生产总值二氧化碳排放削减率达到17%(最终根据国家、省要求确定)。 加大生态建设投入。积极推进“清水工程”、“蓝天工程”等项目实施,构建“斑-廊-带”生态廊道,优化生态安全格局。依托“万顷良田”工程和小黄山生态林带建设,构建生态绿斑;以新孟河清水通道、德胜河污染隔离带、京沪高铁隔离带为主体,构建“一横两纵”的生态廊道与生态隔离带。 第五章 民生幸福和社会发展 着力实施保障惠民、文教惠民、卫生惠民、和谐安民四大工程,推进教育设施、卫生医疗等公共服务均等化,提高城乡居民收入,推进社会保障全覆盖,丰富文体生活,缩小城乡差距,使得人民生活更加宽裕、人民身心更加健康、保障体系更加健全。 一、保障惠民 围绕“创业、就业、增收”三大目标,着力提高居民收入。坚持创业带动就业,重点扶持高校毕业生、下岗失业人员和失地农民三大群体创业,积极开展免费创业教育,加强创业金融服务,加快创业载体建设,加大对创业成功人员的“二次扶持”,引导更多的劳动者走向创业之路。实施更加积极的就业政策,加快城乡劳动者就业政策统一、服务共享、机会均等,促进社会充分就业。完善就业援助制度,加大公益性岗位开发力度,妥善解决全区困难群体和被征地农民就业问题。深入开展城乡统筹的就业培训,五年新增城镇就业人员7万人,农村劳动力培训1万人。优化收入分配格局和收入来源结构,促进职工工资水平与企业效益的同步增长,实现经济发展与居民收入良性联动。积极引导和发展农民专业合作经济组织,通过提高组织化程度和加大信息化服务力度,进一步开展生产实用技术培训和推广应用,促进农民增收。 健全多层次、全覆盖的社会保障体系。确保城镇职工基本养老保险覆盖率稳定在98%以上,逐步提高被征地农民基本生活保障水平,推进城乡居民社会养老保障全覆盖,逐年提高居民养老保险待遇,缩小城乡养老保障水平。确保基本医疗保险覆盖率稳定在95%以上,城镇职工医保和城镇居民医保参保人员在制度规定范围内的医药费报销比例分别提高到80%和60%,巩固和完善新型农村合作医疗制度,逐步实现新农合和城镇居民医疗保险的统一,新农合筹资标准逐步提高到农民人均纯收入的3%。完善社会救助体系,扩大失业、工伤、生育保险覆盖面,提高养老、教育、医疗等专项救助城乡统筹水平。加强基本养老体系建设,巩固农村五保集中供养成果,鼓励社会力量发展多层次养老服务,引导社会力量兴办养老福利设施,全面推进居家养老服务,到2015年,所有镇、街道建立居家养老服务中心,村和社区基本建立居家养老服务站,城区打造“15分钟养老服务圈”。进一步健全覆盖城乡的慈善工作网络,深入实施残疾人共享小康工程,着力解决残疾人康复、教育、劳动就业、社会保障等问题。加快实施“安居工程”,积极开展经济适用房、安置房、廉租房建设,确保群众安居乐业。 二、文教惠民 大力培育优质教育资源,促进全区基础教育均衡发展。进一步完善“以区为主,多方辅助,多元投入”的教育经费投入机制,深化学校预算编制制度改革,逐步建立小规模学校公用经费保底制度,全额预算学校建设和校舍维修、设施设备配置、教师进修培训等专项经费。坚持公共教育经费向薄弱学校倾斜,落实多渠道筹措农村基础教育经费的具体措施,加大对薄弱学校基本建设投入力度。加快全区高中教育资源重组,加快搬迁建设新桥中学高中部,在全区形成三所高质量高中齐头并进的发展格局。强化义务教育基础地位,着力转变农村教育设施和力量薄弱现状,积极推进农村教育向城市教育转变。加快义务教育阶段学校布局调整,加快推进孟河实验小学、龙城小学、世茂香槟湖小学、罗溪初中、飞龙居住区初中等学校建设,加快推进国际学校及常州市外国语学校进区项目。完善幼儿教育布局,做好新建居住区幼儿园规划布局工作,加快龙虎塘小塘幼儿园、九龙仓幼儿园等新建居住区配套幼儿园建设。加强校际交流,以强带弱,挖掘、梳理、打造办学特色,积极引进和培育品牌教育资源,形成品牌学校群,到2015年省定优秀标准学校比例达到80%。巩固基础教育成果,2015年幼儿毛入园率达到98%,义务教育巩固率达到99.5%,外来务工人员子女及残障儿童义务教育率100%,高中阶段教育入学率力争达到100%,高等学校毛入学率达到55%。完善区社区培训学院、镇(街道)社区教育中心、社区居(村)民学校三级社区教育网络,推进老年大学,到2015年,从业人员继续教育参与率60%以上,老年教育普及率达30%。 大力发展文化体育事业,丰富居民文体生活。充分梳理整合以孟河医派和齐梁故里为代表的历史文化、以工艺美术和非遗项目为代表的传统文化、以动漫创意和休闲旅游为代表的现代文化三大区域文化资源,引导培育高新区特色文化产业和氛围。推进区级文化活动中心和图书馆等项目建设,满足居民日益增长的多元文化需求;依托镇街文化站、村级文化活动室以及“农家书香工程”、“幸福广场周周演”等文化载体,结合“动漫艺术周”等各类艺术活动,推进文化信息资源全民共享,引导群众参与健康、文明的精神文化生活。依托常州市奥体中心、飞龙运动休闲公园、网球村、江苏省飞碟训练中心等设施载体,进一步完善居民体育设施网络。实施“千村体育健身工程”,加快镇(街道)全民健身中心、村(社区)体育健身俱乐部建设,实现公共体育服务的城乡全覆盖,到2015年,人均公共体育设施面积达到2.5平方米。 三、卫生惠民 优化卫生资源配置。围绕人人享有基本医疗卫生服务目标,积极推进常州四院(新北人民医院)、国际医院和三井医院提标新建项目,提升全区整体医疗卫生设施水平。加快基层医疗卫生单位设施完善,完成新桥卫生院、春江人民医院等项目建设。加强优质卫生资源向社区转移,社区全科医师占社区临床执业医师的比例达到80%以上。加快社区卫生服务机构达标建设,力争“十二五”期间所有政府办城市社区卫生服务机构业务用房由政府或社区无偿提供并达到省定标准。加大卫生人才引进和培养力度,促进卫生队伍整体素质进一步提高,引进学科带头人或高级职称人员8-10人,全区卫技人员专科以上达80%、中级以上专业技术资格率达40%。 健全公共卫生服务体系。完成公共卫生服务中心建设,加快推进社区卫生服务机构服务模式转变,明确基本医疗卫生和基本公共卫生服务责任,逐步建立社区首诊和双向转诊制度,提高居民对社区卫生服务的综合利用率。加快完成疾病预防控制和卫生监督机构分设,推进区妇幼保健机构等级达标创建。建立健全工作绩效考核和卫生监督量化评议体系,提高公共卫生服务效率。全面实施国家基本药物制度,落实药品零差率销售政策,切实让群众得到卫生惠民政策实惠。 全面实施9大类22项基本公共卫生项目。继续扩大城乡居民健康档案覆盖面,推进慢病管理工作,2015年全区50岁以上居民健康档案计算机管理率95%以上,普通居民健康档案计算机管理率80%以上,慢病电子档案和动态管理率90%以上。落实重大公共卫生服务项目,农村孕产妇100%住院分娩,住院分娩补助率达到100%,15岁以下人群乙肝疫苗补种达100%,农村妇女孕前和孕早期叶酸服用率95%,35岁到59岁农村妇女“两癌”筛查率达到80%,以及重点人群艾滋病病毒检测达到95%。切实提高孕产妇系统管理、儿童系统管理的质量和覆盖率,全区孕产妇死亡率控制在10/10万以下,婴儿死亡率控制在5‰以下,免费婚前医学检查率和妇女病普查率达80%以上。 四、和谐安民 加强社会管理和服务,构建平安社会。全面推进社会治安综合治理,维护治安持续稳定,在更高水平上建设“平安新北”。扎实推进防控体系建设,完善各类突发事件的应急预案,提高保障公共安全和突发公共事件的预警和处置能力。强化综合交通安全,减少交通事故。加强安全生产应急预防、应急指挥、应急救援三位一体架构,建立健全重大危险源监控体系,防止重特大事故发生。 推进社会管理创新,构建和谐维稳新格局。探索完善政府和群众之间、企业和职工之间利益共享,畅通工资集体协商和劳动争议调处渠道,努力形成科学有效的利益协调、诉求表达、矛盾调处和权益保障机制,妥善处理各类矛盾,努力提升法律援助水平,维护群众合法利益。整合各类资源共同参与社会管理,规范各类社会团体和组织,积极推进和谐社区(村镇)建设,发挥社区(村镇)等基层组织服务群众、便民利民综合功能,推进社会工作者和志愿者积极参与社会公益、公共管理和社会援助等活动,构建和谐维稳新格局。 营造良好人口环境,保障妇女儿童权益。探索加强户籍人口、暂住人口和流动人口管理工作新思路和政策措施,健全管理体制和协调工作机制,提高管理和服务水平。继续贯彻落实计划生育基本国策,完善计划生育利益导向机制,进一步做好优质服务工作,大力推进婚育新风进万家活动,重点抓好农村、暂住人口计划生育工作,坚持晚婚晚育,实现优生优育,为构建和谐社会创造良好的人口环境。贯彻男女平等基本国策,保障妇女平等获得就学、就业、社会保障和参与社会事务管理的权利,加强妇女卫生保健、劳动保护工作。坚持儿童优先原则,依法保护儿童生存权、发展权、受保护权和参与权,改善少年儿童成长环境,促进儿童身心健康发展。 推进民主法治建设,提升思想道德水平。建立健全结构合理、配置科学、程序严密、制约有效的公共权力运行机制。切实做到科学民主决策、依法行政、政务公开、依法规范政府行为,强化政府社会管理和公共服务职能,深入推进司法体制改革,加强执法监督和司法规范化建设,努力建设与和谐社会相适应的高效精干、公开透明的服务型政府。全面加强公民思想道德教育。围绕科学发展观和社会主义核心价值理念,广泛宣传和普及社会主义荣辱观,大力宣传道德楷模先进事迹和高尚精神,树立先进光荣的价值理念,倡导自觉遵守爱国、敬业、诚信、友善等社会基本道德规范,积极营造健康向上、文明和谐的社会风尚。
下一篇:江苏省国民经济和社会发展第十一个五年规划纲要 |
